Battery-Saving Backlighting Control Through Motion Detection
Contributed By DigiKey's European Editors
2013-05-23
Turning off the backlighting of LCDs on portable products, such as smartphones, cameras, tablets, and notebooks, can offer considerable power savings and extend valuable battery life. Motion detection is one of several means of determining whether a device is truly idle or needs to remain lit. If someone is in close proximity, it is likely the device is in use, for example.
The combination of proximity and ambient light sensors is emerging as a popular technology choice. If ambient light is high, then the display need not be at full power. An innovative consumer application is the wireless Bluetooth-enabled illuminated keyboard from Logitech (see Figure 1). Easily interfaced to PC, notebook or smartphone, the backlit keys are designed to be easy to read in any light level. An ambient light sensor allows automatic adjustment of the illumination level, based on the amount of light in the room. Built-in proximity sensors detect the user’s hands approaching the keyboard and turn on the illumination.

Another approach is the use of smart accelerometers to detect linear motion to determine whether a portable device is simply being transported, or is about to be activated. A digital camera, for example, could turn off the display when motion is detected indicating it is no longer in use. While in a smartphone, motion detected after inactivity could indicate the device is about to be used.
This article will highlight some of the integration and user-interface issues associated with these technologies. It will also review some recently introduced devices such as the TSL2772 family of light and proximity sensors from TAOS, the MAX44000 combined sensors from Maxim Integrated and the SFH 7773 hybrid sensor from OSRAM Opto Semiconductors, as well as the iNEMO range of LIS331 3-axis accelerometers with embedded microcontroller, from STMicroelectronics.
Power demands
Designers of portable devices continue to strive to keep power consumption to a minimum in order to maintain an acceptable battery life. Yet each generation yields more exotic, power-hungry features. With internet-enabled portable devices, uprated, high-resolution display technology is much in demand. Smartphones are already using ultra-high resolution DVGA screens, while tablets support QXGA and WQXGA resolution formats.
Higher resolution screens means more data transfer, particularly for video and graphics processing, thereby using more power for the DRAM-related bus, controller, I/O and display interfaces. To balance increased power demands, power-saving techniques abound. These could be the adoption of dedicated ultra-low power LED drivers and microcontrollers, or the innovative application of power management techniques, exploiting standby, sleep and power-down modes. Yet one of the most effective power saving techniques has to be to turn off the display when the device is not in use.
Samsung has recently been granted a patent on a motion-triggered power saving mode for a camera display. It is more advanced than simply going into standby after a period of inactivity. Based on feedback from a motion sensor and intelligent controller in the camera, it can determine whether the camera can distinguish between no movement while it is in use, and movement after photographs have been taken, and the camera is being transported to another location. The display can be turned off to save power, while the image can be maintained in the liquid crystals for instant review, if required. An alternative scheme is to use the image detector in the camera whereby a changing image can indicate motion.
Light and motion
Several manufacturers promote incorporating both motion and ambient light sensors as a solution towards maximizing image quality while minimizing power consumption. Ambient light sensing is important for setting the backlighting to an appropriate level for optimum display clarity without wasting power. Proximity sensing can be used to turn off the display when the device is inactive, or to reactivate the display instantly when required. For mobile devices, the sensors must operate in a wide range of lighting conditions, from bright sunlight to near dark, and under all light sources. Compensating for potential crosstalk is another challenge to overcome, especially when mounted under a glass cover, which may also distort the spectrum.
A wide range of single-function ambient light and proximity sensors is available from a variety of vendors. However, Texas Advanced Optoelectronic Solutions (Taos), now part of ams, offers the TSL2772 family of sensors combining both light and proximity detection in a single package. Although initially aimed at smartphones and tablets, the company expects they will also be used in larger computer displays and HDTV products.
Taos exploits programmable signal gain modes, including a reduced gain mode to increase the dynamic range of the light sensors to operate in bright sunlight. The devices can be used under any type of light source, including fluorescent lighting.
More accurate proximity sensing is attained by boosting the signal-to-noise performance. The sensors incorporate a proprietary dual diode technology, which approximates to human eye response to light intensity.

Additional features include low power 2.2 µA sleep state with user-selectable sleep after interrupt mode. A 90 µA wait state is provided with programmable wait time from 2.7 ms to 8 s. An I²C fast mode compatible interface supports data rates to 400 kbits/s. Input voltage levels are compatible with VDD or 1.8 V. An evaluation board, TSL2772EVM, is also available.
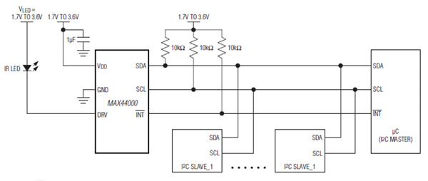
Taking a similar approach, Maxim Integrated offers the MAX44000 combined proximity and ambient light sensor. It consumes as little as 11 µA (time averaged) while operating both ambient light and proximity sensing modes, including external infrared LED current. It consumes just 5 µA operating current in ambient light sensing mode and 7 µA when the proximity receiver and driver are enabled. It supports a wide dynamic range of lux measurements. An on-chip IR proximity detector is matched with an integrated infrared LED driver, which drives an external IR LED. The device operates from a VDD of 1.7 to 3.6 V.

All readings are available on an I²C communication bus. A programmable interrupt pin minimizes the need to poll the device for data, freeing up microcontroller resources, reducing system software overhead, and ultimately reducing power consumption.
Wave to wake up
In addition to turning off and on the backlight of a portable device, the MAX44000 can be used to provide a hand-wave wake-up call for touch-screen operated equipment. This could be equally as useful for consumer devices such as tablets, as well as for battery-operated instruments, readers, or controllers used in factories or warehouses. Digital tablets are popular in the kitchen, not only replacing the newspaper at breakfast, but also, for example, to display recipes. Allowing the device to switch into sleep mode when not in use conserves battery life. Yet gesture recognition allows it to be activated instantly without actually touching the screen.
Whatever the application, the operating principles are largely the same: detecting a significant change in background readings from the sensor in order to react. It is the interpretation of the data that makes the difference. The MAX44000 can be set up to take readings at intervals from 1.56 to 100 ms. With a detection range of 10 cm and an LED with a radiation angle of +/-15o, the coverage area is about 22 cm². The device can also be set up so that it is not repeatedly polling over the I²C bus, which can be heavy on power consumption. Maxim has an informative Application Note¹ available on this.
To assess whether this device is suitable for a specific application, the MAX44000EVKIT evaluation kit is available, comprising a fully assembled and tested PCB featuring the MAX44000 ambient light and proximity sensor. The USB-powered kit operates with Windows compatible software and a simple graphical user interface is provided.
Eliminating crosstalk
With the focus on suppressing or eliminating crosstalk, Osram Opto Semiconductors’ SFH7773 is a hybrid digital sensor combining object detection and ambient light sensing in a single package. Designed for use in smartphones and similar devices, the sensor features a maximum power consumption of 5 µA in standby mode (typically 2 to 3 µA) and 300 mA in operation.
According to Osram, crosstalk is typically generated as the transparent cover of the smartphone reflects light back to the sensor, thereby confounding the readings. However, in the Osram devices, the emitter and detector elements are located sufficiently far apart to all but eliminate crosstalk. Depending on the design of the transparent cover, external separators are not required. In addition, apertures are integrated into the package, which can help to significantly reduce crosstalk.
Designers can adapt the sensitivity of the ambient light sensor to the transparency of the target smartphone cover. Contained in a black package, with integrated infrared LED, the hybrid sensor is barely visible, yet detects objects up to a distance of 15 cm while simultaneously measuring ambient light levels. An ultra-low power integrated ASIC provides the signal processing and the I²C interface, used to adjust the detection range of the proximity sensor. An interrupt pin allows connection to a microcontroller.
Signal modulation
Offering 20 cm distance detection performance, the Vishay Semiconductor VCNL3020 range of surface-mount proximity sensors combines IR emitter, PIN photodiode, 16-bit ADC, and signal processing chip. The company claims that the 16-bit effective resolution ensures crosstalk immunity, obviating the need for a mechanical barrier between emitter and detector. Signal modulation enables ambient light to be suppressed. Communication is via the I²C bus.
The device features programmable LED drive current from 10 to 200 mA in 10 mA steps, which gives the extended detection range. If the integrated emitter driver is used to drive external emitters, the range can be extended to more than a meter. An interrupt function allows the sensor to operate independently until it reaches the user-programmed threshold and wakes up a host microcontroller via an interrupt pin.
Applications include smartphones, tablets, GPS units and cameras, as well as industrial devices and instrument displays. In particular, the sensor can be used to light up and shut down backlighting on the display, as well as locking and unlocking the device. Standby current is 1.5 µA from 2.5 to 3.6 V.
Linear motion
There is an increasing trend towards using motion-triggered user interfaces for a wide range of consumer devices. Initially, accelerometers were used to determine the orientation of displays, switching the image from portrait to landscape, and vice versa. The next obvious extension is to use a combination of sensors to provide more sophisticated methods of interfacing such as gesture recognition. Sensor fusion has become the buzzword, and in this type of application centers around high resolution linear motion sensing.
Controlling backlighting on displays is only one small application of the capability of the latest ‘sensor hubs’. A couple of recently announced devices will be mentioned here. However, upcoming articles will go into more depth on the subject of human-machine interfacing.
STMicroelectronics has just announced the latest model in its iNEMO™ range of smart sensors. The LIS331EB is a combined 3-axis accelerometer and ultra-low power embedded microcontroller in a compact package half the size of similar performance devices in the range. Targeting motion-activated user interfaces in smartphones and tablets, the LIS331EB features two embedded finite state machines and embedded FIFO memory. Advanced power management techniques can be applied using the ARM® Cortex™-MO microcontroller core. The FSM can be used to wake up the microcontroller, for example, when the display needs to be backlit. The device can be easily integrated into a sensor hub, together with a 3-axis gyroscope, 3-axis magnetometer, pressure, temperature, humidity and ambient light sensors, for example, to deliver a combination of features requiring external data.
The family includes a number of accelerometer-only devices, which can also be used for simple but smart ‘sleep to wake-up’ and free fall applications. The LIS331DLH, for example, has dynamically user selectable full scales of +/-2 g, +/-4 g, and +/-8 g, and is capable of measuring accelerations with output data rates from 0.5 Hz to 1 kHz. A development board, the STEVAL-MK1089V1, enables designers to evaluate the solution for their specific application.
Meanwhile, Analog Devices offers a 3-axis MEMS accelerometer, claimed to be the lowest powered to date. Aimed at motion-sensing wake-up applications the ADXL362 uses just 2 µA in full measurement mode at a 100 Hz update rate, requires 300 nA for motion-sensing operations plus there is a 10 nA standby mode. It features 12-bit resolution with the option to drop to 8-bit resolution, if required.
The device measures both dynamic acceleration resulting from motion or shock, and static acceleration, such as tilt. The ability to distinguish between different kinds of motion not only provides user-interface design flexibility, such as a ‘wake on shake’ feature, but also avoids false wake-ups. A number of EVAL-ADXL362 evaluation boards are also available.

The ADXL362 is targeted at a variety of applications ranging from simply waking up backlighting on an LCD in handheld devices, to wireless sensor networks and wearable motion detectors.
Summary
This article has outlined two different approaches to controlling the backlighting of LCDs using motion sensing and detection. Proximity sensors combined with ambient light sensors are typically located under the transparent cover of the display on a smartphone or other portable device. Alternatively, 3-axis accelerometers can be used for display backlighting wake-up applications. Increasingly, combining many different sensors, dubbed ‘sensor fusion’, is providing an integrated solution, based on motion sensing, for a wider range of human-machine interfacing options.
References:
- Maxim Application Note on MAX44000 for gesture recognition
Disclaimer: The opinions, beliefs, and viewpoints expressed by the various authors and/or forum participants on this website do not necessarily reflect the opinions, beliefs, and viewpoints of DigiKey or official policies of DigiKey.




